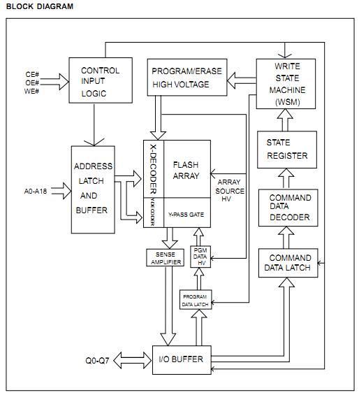
Product Summary
The 29LV040CQC-90G is a 4-mega bit Flash memory organized as 512K bytes of 8 bits. MXIC’s Flash memories offer the most cost-effective and reliable read/write non-volatile random access memory. The 29LV040CQC-90G is packaged in 32-pin PLCC and TSOP. It is designed to be reprogrammed and erased in system or in standard EPROM programmers.
Parametrics
29LV040CQC-90G absolute maximum ratings: (1)Storage Temperature: -65 to +150℃; (2)Ambient Temperature with Power Applied: -65 to +125℃; (3)Voltage with Respect to Ground, VCC: -0.5 V to +4.0 V; (4)A9, OE#, and All other pins: -0.5 V to VCC +0.5 V; (5)Output Short Circuit Current: 200 mA.
Features
29LV040CQC-90G features: (1)Fast access time: 55R/70/90ns; (2)Low power consumption: 30mA maximum active current; 0.2uA typical standby current; (3)Command register architecture: 8 equal sector of 64K-Byte each; Byte Programming (9us typical); Sector Erase (Sector structure 64K-Byte x8); (4)Auto Erase (chip & sector) and Auto Program: Automatically erase any combination of sectors with Erase Suspend capability; Automatically program and verify data at specified; (5)address; (6)Erase suspend/Erase Resume: Suspends sector erase operation to read data from, or program data to, any sector that is not being erased.
Diagrams

![]() |
![]() 29LV650LLE-90PFTN |
![]() Other |
![]() |
![]() Data Sheet |
![]() Negotiable |
|
||||
![]() |
![]() 29LV160T-90PFTN |
![]() Other |
![]() |
![]() Data Sheet |
![]() Negotiable |
|
||||
(China (Mainland))








