Product Summary
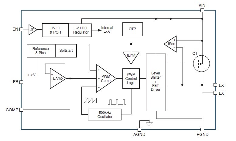
The Z1014AI is a high efficiency, simple to use, 5A buck regulator. The Z1014AI works from a 4.5V to 16V input voltage range, and provides up to 5A of continuous output current with an output voltage adjustable down to 0.8V. The Z1014AI comes in SO-8 and DFN-8 packages and is rated over a -40°C to +85°C ambient temperature range. Applications are (1)Point of load DC/DC conversion; (2)PCIe graphics cards; (3)Set top boxes; (4)DVD drives and HDD; (5)LCD panels; (6)Cable modems; (7)Telecom/networking/datacom equipment.
Parametrics
Z1014AI absolute maximum ratings: (1)Supply Voltage (VIN): 18V; (2)LX to AGND: -0.7V to VIN+0.3V; (3)EN to AGND: -0.3V to VIN+0.3V; (4)FB to AGND: -0.3V to 6V; (5)COMP to AGND: -0.3V to 6V; (6)PGND to AGND: -0.3V to +0.3V; (7)Junction Temperature (TJ): +150°C; (8)Storage Temperature (TS): -65°C to +150°C; (9)IIN Supply Current (Quiescent)IOUT = 0, VFB = 1.2V, VEN > 1.2V: 2 to 3 mA; (10)tSS Soft Start Interval: 4 ms.
Features
Z1014AI features: (1)4.5V to 16V operating input voltage range; (2)32mΩ internal PFET switch for high efficiency: up to 95%; (3)Internal soft start; (4)Output voltage adjustable to 0.8V; (5)5A continuous output current; (6)Fixed 500kHz PWM operation; (7)Cycle-by-cycle current limit; (8)Short-circuit protection; (9)Thermal shutdown; (10)Small size SO-8 and DFN-8 packages.
Diagrams

(China (Mainland))






