Product Summary
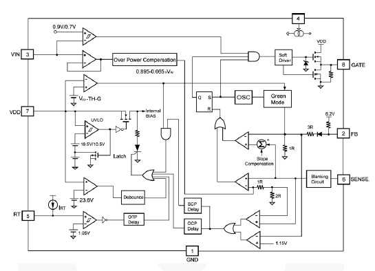
The SG6846ALSZ is a Highly Integrated Green-Mode PWM Controller. The SG6846ALSZ provides features to enhance the performance of flyback converters. To minimize standby power consumption, a proprietary green-mode function provides off-time modulation to continuously decrease the switching frequency under light-load conditions. Under zero-load conditions, the power supply enters burst-mode. The SG6846ALSZ is especially designed for SMPS with surge-current output, incorporated with a two-level OCP function. Besides the cycle-by-cycle current limiting, if the switching current is higher than two thirds the peak-current threshold for 1700ms, over-current protection is activated and the SG6846A latches off.
Parametrics
SG6846ALSZ absolute maximum ratings: (1)Supply Voltage: 25 V; (2)Input Voltage to VIN, FB, SENSE Pins: -0.3 to 7.0 V; (3)Power Dissipation: 400 mW; (4)Thermal Resistance (Junction-to-Case): 54.4 ℃/W; (5)Operating Junction Temperature: -40 to +125 ℃; (6)Storage Temperature Range: -65 to +150 ℃; (7)Lead Temperature (Wave Soldering or Infrared, 10 Seconds): 260 ℃.
Features
SG6846ALSZ features: (1)Two-level OCP with 1700ms delay time; (2)Output short-circuited delay time: 100ms; (3)Low start-up current (8μA); (4)Low operating current (3.7mA); (5)Peak-current mode operation with cycle-by-cycle current limiting; (6)Programmable PWM frequency with frequency hopping; (7)PWM frequency continuously decreasing with burst mode at light loads; (8)VDD over-voltage protection (OVP); (9)AC input brownout protection with hysteresis and constant output power limit; (10)Constant output power limit (full AC input range); (11)Internal latch circuit for OVP, OTP, and OCP; (12)Built-in soft-start; (13)Open-loop protection with 1700ms delay time.
Diagrams

| Image | Part No | Mfg | Description | ![]() |
Pricing (USD) |
Quantity | ||||||||||||
|---|---|---|---|---|---|---|---|---|---|---|---|---|---|---|---|---|---|---|
![]() |
![]() SG6846ALSZ |
![]() Fairchild Semiconductor |
![]() Current Mode PWM Controllers Highly-Integrated Green-Mode PWM |
![]() Data Sheet |
![]()
|
|
||||||||||||
| Image | Part No | Mfg | Description | ![]() |
Pricing (USD) |
Quantity | ||||||||||||
![]() |
![]() SG6840 |
![]() Other |
![]() |
![]() Data Sheet |
![]() Negotiable |
|
||||||||||||
![]() |
![]() SG6841 |
![]() Other |
![]() |
![]() Data Sheet |
![]() Negotiable |
|
||||||||||||
![]() |
![]() SG6841DZ |
![]() Fairchild Semiconductor |
![]() Voltage Mode PWM Controllers HI-INTEGRD GRN-MODE PWM CONTROLLER |
![]() Data Sheet |
![]()
|
|
||||||||||||
![]() |
![]() SG6841DZ3 |
![]() Fairchild Semiconductor |
![]() Voltage Mode PWM Controllers SINGLE STAGE PFC CONTROLLER |
![]() Data Sheet |
![]()
|
|
||||||||||||
![]() |
![]() SG6841SZ |
![]() Fairchild Semiconductor |
![]() Voltage Mode PWM Controllers HI-INTEGRD GRN-MODE PWM CONTROLLER |
![]() Data Sheet |
![]()
|
|
||||||||||||
![]() |
![]() SG6841SZ3 |
![]() Fairchild Semiconductor |
![]() Voltage Mode PWM Controllers HI-INTEGRD GRN-MODE PWM CONTROLLER |
![]() Data Sheet |
![]()
|
|
||||||||||||
(China (Mainland))










