Product Summary
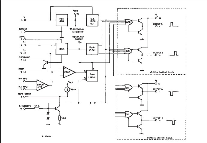
The SG3525A is a regulating pulse width modulator. The SG3525Aseries of pulse width modulator integrated circuits are designed to offer improved performance and lowered external parts count when used in designing all types of switching power supplies. The on-chip + 5.1 V reference is trimmed to ±1 %and the input common-mode range of the error amplifier includes the reference voltage eliminating external resistors. A sync input to the oscillator allows multiple units to be slaved or a single unit to be synchronized to an external system clock. A single resistor between the CT and the discharge terminals provide a wide range of dead time ad- justment. These devices also feature built-in soft-start circuitry with only an external timing capacitor required. A shutdown terminal controls both the soft-start circuitry and the output stages, providing instantaneous turn off through the PWM latch with pulsed shutdown, as well as soft-start recycle with longer shutdown commands. These functions are also controlled by an under voltage elock out which keeps the outputs off and the soft-start capacitor discharged for sub-normal input voltages. This lockout circuitry includesapproximately500mVof hysteresis for jitter free operation. Another feature of these PWM circuits is a latch following the comparator. Once a PWM pulses has been terminated for any reason, the outputs will remain off for the duration of the period. The latch is reset with each clock pulse. The output stages are totem-pole designs capable of sourcing or sinking in excess of 200 mA. The SG3525A output stage features NOR logic, giving a LOW output for an OFF state.
Parametrics
SG3525A absolute maximum ratings: (1)Supply Voltage: 40 V; (2)Collector Supply Voltage: 40 V; (3)Oscillator Charging Current: 5 mA; (4)Output Current, Source or Sink: 500 mA; (5)Reference Output Current: 50 mA; (6)Current through CT Terminal: 5mA; (7)Logic Inputs: -0.3 to +5.5V; (8)Analog Inputs: – 0.3 to Vi V; (9)Total Power Dissipation at Tamb = 70 ℃: 1000 mW; (10)Junction Temperature Range: – 55 to 150 ℃; (11)Storage Temperature Range: – 65 to 150 ℃.
Features
SG3525A features: (1)8 to 35 V operation ; (2)5.1 V reference trimmed to ± 1% ; (3)100 Hz TO 500 KHz oscillator range ; (4)separate oscillator sync terminal ; (5)adjustable dead time control ; (6)internal soft-start ; (7)pulse-by-pulse shutdown ; (8)input under voltage lockout with hysteresis ; (9)latching pwm to prevent multiple pulses ; (10)dual source/sink output drivers.
Diagrams

| Image | Part No | Mfg | Description | ![]() |
Pricing (USD) |
Quantity | ||||||||||||||
|---|---|---|---|---|---|---|---|---|---|---|---|---|---|---|---|---|---|---|---|---|
![]() |
![]() SG3525A |
![]() Other |
![]() |
![]() Data Sheet |
![]() Negotiable |
|
||||||||||||||
![]() |
![]() SG3525ADW |
![]() ON Semiconductor |
![]() Voltage Mode PWM Controllers 8-35V PWM |
![]() Data Sheet |
![]() Negotiable |
|
||||||||||||||
![]() |
![]() SG3525ADWR2 |
![]() ON Semiconductor |
![]() Voltage Mode PWM Controllers 8-35V PWM |
![]() Data Sheet |
![]() Negotiable |
|
||||||||||||||
![]() |
![]() SG3525ADWR2G |
![]() ON Semiconductor |
![]() Voltage Mode PWM Controllers 8-35V PWM |
![]() Data Sheet |
![]()
|
|
||||||||||||||
![]() |
![]() SG3525AN |
![]() STMicroelectronics |
![]() Voltage Mode PWM Controllers Voltage Mode w/Sync |
![]() Data Sheet |
![]()
|
|
||||||||||||||
![]() |
![]() SG3525ANG |
![]() ON Semiconductor |
![]() Voltage Mode PWM Controllers 8-35V PWM |
![]() Data Sheet |
![]()
|
|
||||||||||||||
![]() |
![]() SG3525AP |
![]() STMicroelectronics |
![]() Voltage Mode PWM Controllers Voltage Mode w/Sync |
![]() Data Sheet |
![]()
|
|
||||||||||||||
![]() |
![]() SG3525AP013TR |
![]() STMicroelectronics |
![]() Voltage Mode PWM Controllers Voltage Mode w/Sync |
![]() Data Sheet |
![]()
|
|
||||||||||||||
(China (Mainland))










