Product Summary
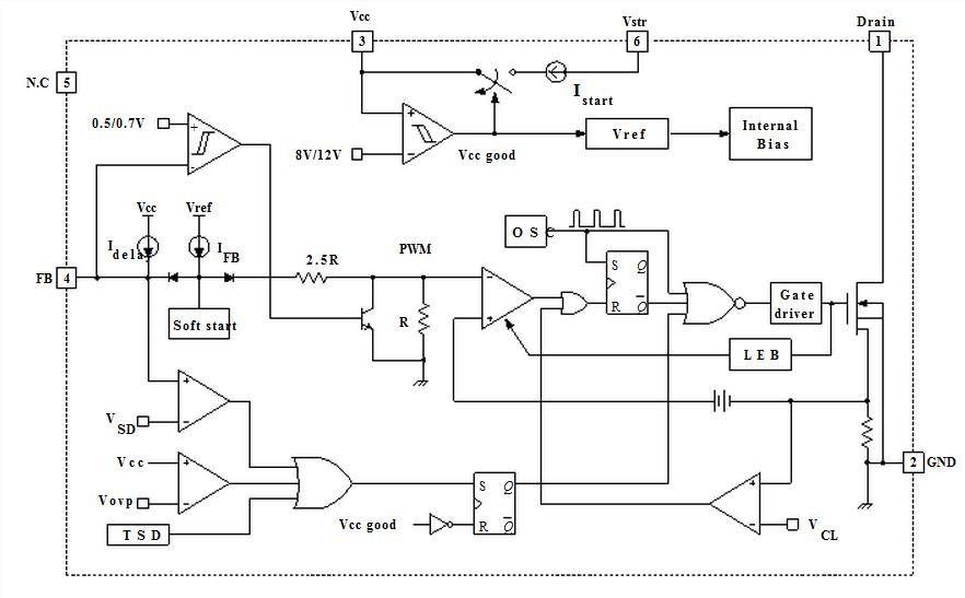
The DM0565R is a green mode fairchild power switch. Its applications include SMPS for LCD monitor and STB, adapter.
Parametrics
DM0565R absolute maximum ratings: (1)drain-source voltage: 650V; (2)vstr max voltage: 650V; (3)pulsed drain current: 11A; (4)continuous drain current: 2.8A; (5)continuous drain current: 1.7A.
Features
DM0565R features: (1)internal avalanche rugged sense FET; (2)adanved burst-mode operation consumes under 1W; (3)precision fixed operating frequency; (4)internal start-up circuit; (5)over voltage protection; (6)over load protection.
Diagrams

![]() |
![]() DM050PG1WG |
![]() Honeywell |
![]() Industrial Pressure / Force Sensors SST Pressure Xducers DATAMATE |
![]() Data Sheet |
![]()
|
|
||||||||||||
![]() |
![]() DM05 |
![]() Apem |
![]() DIP Switches / SIP Switches 5POS SPST 0.025A 24VDC |
![]() Data Sheet |
![]()
|
|
||||||||||||
(China (Mainland))









