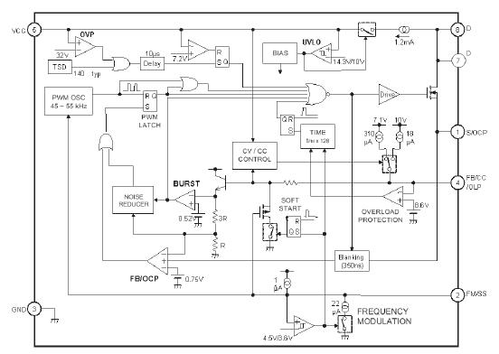
Product Summary
The str-A6252M is a 50 kHz PWM topology (with ±5% frequency jittering for minimum EMI) regulator specifically designed to satisfy the requirements for increased integration and reliability in flyback converters. The str-A6252M incorporates a primary control and drive circuit with avalanche-rated power MOSFETs. The str-A6252M features higher allowable switching current and lower on-resistance.
Parametrics
str-A6252M absolute maximum ratings: (1)Control Supply Voltage, VCC: 36 V; (2)Drain-Source Voltage, VDSS: 650 V; (3)Drain Switching Current, ID: 2.5 A; (4)Peak Drain Switching Current, IDM: 2.5 A; (5)Single-Pulse Avalanche Energy, EAS: 72 mJ; (6)S/OCP Voltage Range, VOCP: -0.3 V to +6 V; (7)FB/CC/OLP Voltage Range, VFB/OLP: -0.3 V to +12 V; (8)FM Voltage Range, VFM: -0.3 V to +6 V.
Features
str-A6252M features: (1)50 kHz PWM with ±5% Frequency Jittering Cost Reduction of EMI Noise Filtering; (2)Rugged 650 V Avalanche-Rated MOSFET Simplified Surge Absorption No VDSS Derating Required; (3)Choice of rDS(on) (2.8 Ω or 3.95 Ω maximum); (4)Auto-Burst Mode for Stand-By Operation or Light Loads Less Transformer Audible Noise; (5)Built-In Leading Edge Blanking; (6)Soft Start and Low Start-Up Current Start-Up Circuit Disabled in Operation; (7)Low Operating Current (4 mA max) continued.
Diagrams

(China (Mainland))






