Product Summary
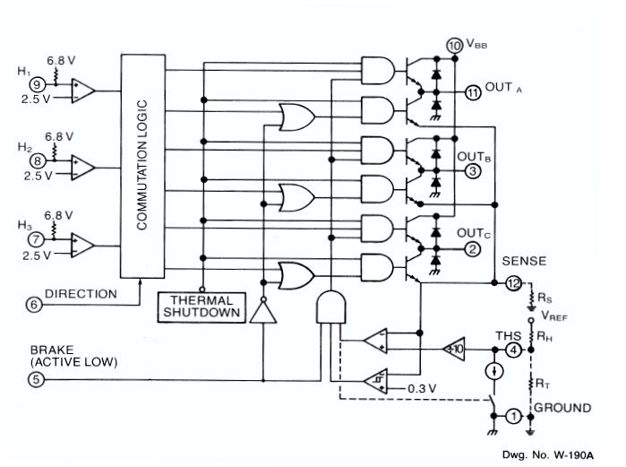
The UDN2936W-120 is a 3-phase brushless DC motor controller/driver. Combining logic and power, the UDN2936W-120 provides commutation and drive for three-phase brushless dc motors. Each of the three outputs are rated at 45V and ±2A (±3 A peak), and include internal ground clamp and fly-back diodes. The driver also features internal commutation logic, PWM current control, and thermal shutdown protection. The UDN2936W-120 is also available for operation between -40℃ and +85℃.
Parametrics
UDN2936W-120 absolute maximum ratings: (1)Supply Voltage, VBB: 45V; (2)Output Current, IOUT (continuous): ±2.0A; (3)(peak): ±3.0A; (4)Input Voltage Range, VIN: -0.3V to 15V; (5)Threshold Voltage, VTHS: 15V; (6)Package Power Dissipation, PD: See Graph; (7)Operating Temperature Range, TA: -20℃ to +85℃; (8)Storage Temperature Range, TS: -55℃ to +150℃.
Features
UDN2936W-120 features: (1)10V to 45V Operation; (2)±3 A Peak Output Current; (3)Internal Clamp Diodes; (4)Internal PWM Current Control; (5)120° Commutation Decoding Logic; (6)Thermal Shutdown Protection; (7)Compatible with Single-Ended or Differential Hall-Effect Sensors; (8)Braking and Direction Control.
Diagrams

| Image | Part No | Mfg | Description | ![]() |
Pricing (USD) |
Quantity | ||||
|---|---|---|---|---|---|---|---|---|---|---|
![]() |
![]() UDN2936W-120 |
![]() Other |
![]() |
![]() Data Sheet |
![]() Negotiable |
|
||||
| Image | Part No | Mfg | Description | ![]() |
Pricing (USD) |
Quantity | ||||
![]() |
![]() UDN2540B |
![]() Other |
![]() |
![]() Data Sheet |
![]() Negotiable |
|
||||
![]() |
![]() UDN2559B |
![]() |
![]() IC DRIVER QUAD PROTECTED 16DIP |
![]() Data Sheet |
![]() Negotiable |
|
||||
![]() |
![]() UDN2559BT |
![]() |
![]() IC DRIVER QUAD PROTECTED 16DIP |
![]() Data Sheet |
![]() Negotiable |
|
||||
![]() |
![]() UDN2559B-T |
![]() |
![]() IC DRIVER QUAD PROTECTED 16DIP |
![]() Data Sheet |
![]() Negotiable |
|
||||
![]() |
![]() UDN2559EB |
![]() |
![]() IC DRIVER QUAD PROTECTED 28PLCC |
![]() Data Sheet |
![]() Negotiable |
|
||||
![]() |
![]() UDN2559EBTR |
![]() |
![]() IC DRIVER QUAD PROTECTED 28PLCC |
![]() Data Sheet |
![]() Negotiable |
|
||||
(China (Mainland))










