Product Summary
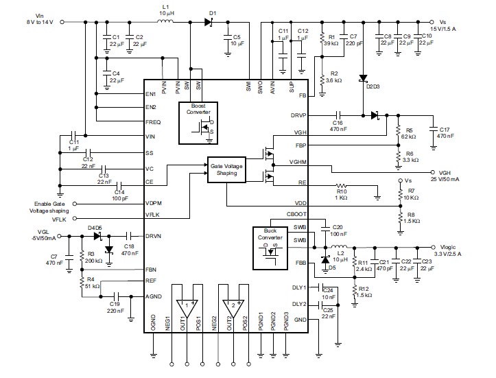
The TPS65162RGZRG4 is a Compact LCD Bias IC With High Speed Amplifiers for TV-LCD Panels. The TPS65162RGZRG4 generates all four voltage rails for a TFT LCD (Vs, Vlogic, VGH and VGL) and includes two op-amps to generate the VCOM supply rail. An input-to-output isolation switch is integrated into the device, providing short-circuit protection for the boost converter. A current-limit function is implemented in the input-to-output isolation switch to allow soft turn-on during start-up. The TPS65162RGZRG4 also features gate voltage shaping for improved TFT-LCD picture quality. The TPS65162RGZRG4 consists of a boost converter to provide the source voltage Vs, and a step-down converter to provide the logic voltage for the system. A positive and a negative charge-pump driver provide adjustable regulated output voltages VGH and VGL to bias the TFT. Both boost and buck converter, as well as the charge-pump drivers, operate with a fixed switching frequency of 500 kHz or 750 kHz, selectable by the FREQ pin. The TPS65162RGZRG4 includes adjustable power-on sequencing. The safety features of the TPS65162RGZRG4 are overvoltage protection for boost converter, short-circuit protection for Vs, Vlogic and VGH, and thermal shutdown.
Parametrics
TPS65162RGZRG4 absolute maximum ratings: (1)Input voltage range VIN, PVIN: –0.3 to 16.8 V; (2)Voltage range at EN1, EN2, FREQ, VDPM, VFLK: – 0.3 to 16.8 V; (3)VI Voltage on pin AVIN, SUP: 25 V; (4)VI Voltage on pin VGH, VGHM, RE: 35 V; (5)VI Voltage on pin SW, SWI, SWO: 25 V; (6)VI Voltage on pin SWB: 20 V; (7)TJ Operating junction temperature range: –40 to 150 ℃; (8)TA Operating ambient temperature range: –65 to 85 ℃; (9)Tstg Storage temperature range: –65 to 150 ℃.
Features
TPS65162RGZRG4 features: (1)8-V to 14.4-V Input Voltage Range; (2)500 kHz / 750 kHz Fixed Switching Frequency; (3)Boost Output Voltage up to 19 V 1%-Accurate Boost With 2.8-A Switch Current Overvoltage Protection; (4)Input-to-Output Isolation Switch for Vs Short-Circuit protection for Boost; (5)2.5-A Step-Down Converter; (6)Regulated Positive Charge-Pump Driver VGH; (7)Regulated Negative Charge-Pump Driver VGL; (8)Gate Voltage Shaping for VGH; (9)Soft Start for all Converters; (10)48 Pin 7x7 mm QFN Package.
Diagrams

| Image | Part No | Mfg | Description | ![]() |
Pricing (USD) |
Quantity | ||||||||||||
|---|---|---|---|---|---|---|---|---|---|---|---|---|---|---|---|---|---|---|
![]() |
![]() TPS65162RGZRG4 |
![]() Texas Instruments |
![]() Other Power Management 12V/2.8A(I/O) 4-CH Multi-Converter |
![]() Data Sheet |
![]()
|
|
||||||||||||
| Image | Part No | Mfg | Description | ![]() |
Pricing (USD) |
Quantity | ||||||||||||
![]() |
![]() TPS60100 |
![]() Other |
![]() |
![]() Data Sheet |
![]() Negotiable |
|
||||||||||||
![]() |
![]() TPS60100EVM-131 |
![]() Texas Instruments |
![]() Power Management IC Development Tools 2 batt cells |
![]() Data Sheet |
![]()
|
|
||||||||||||
![]() |
![]() TPS60100PWP |
![]() Texas Instruments |
![]() Charge Pumps Reg 3.3V Lo-Ns Chrg Pump DC-DC Cnvtr |
![]() Data Sheet |
![]()
|
|
||||||||||||
![]() |
![]() TPS60100PWPG4 |
![]() Texas Instruments |
![]() Charge Pumps Reg 3.3V Lo-Ns Chrg Pump DC-DC Cnvtr |
![]() Data Sheet |
![]()
|
|
||||||||||||
![]() |
![]() TPS60100PWPR |
![]() Texas Instruments |
![]() Charge Pumps Reg 3.3V Lo-Ns Chrg Pump DC-DC Cnvtr |
![]() Data Sheet |
![]()
|
|
||||||||||||
![]() |
![]() TPS60100PWPRG4 |
![]() Texas Instruments |
![]() Charge Pumps Reg 3.3V Lo-Ns Chrg Pump DC-DC Cnvtr |
![]() Data Sheet |
![]()
|
|
||||||||||||
(China (Mainland))










