Product Summary
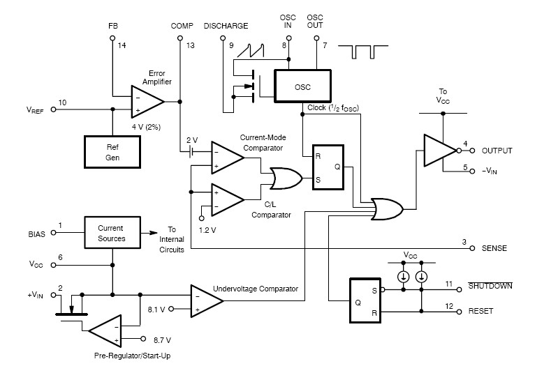
The SI9112DY is a High-Voltage Switchmode Controller. The SI9112DY is a BiC/DMOS integrated circuit designed for use in high-efficiency switchmode power converters. A high-voltage DMOS input allows this controller to work over a wide range of input voltages (9- to 80-VDC). Current-mode PWM control circuitry is implemented in CMOS to reduce internal power consumption to less than 10 mW. A CMOS output driver provides high-speed switching of MOSPOWER devices large enough to supply 50 W of output power. When combined with an output MOSFET and transformer, the SI9112DY can be used to implement single-ended power converter topologies (i.e., flyback, forward, and cuk).
Parametrics
SI9112DY absolute maximum ratings: (1)Voltages Referenced to .VIN (VCC < +VIN + 0.3 V) VCC: 15 V; (2)+VIN: 80 V; (3)Logic Inputs (RESET, SHUTDOWN, OSC IN): -0.3 V to VCC + 0.3 V; (4)Linear Inputs (FEEDBACK, SENSE): -0.3 V to VCC + 0.3 V; (5)HV Pre-Regulator Input Current (continuous): 25 mA; (6)Storage Temperature: -65 to 150℃; (7)Operating Temperature: -40 to 85℃; (8)Junction Temperature (TJ): 150℃.
Features
SI9112DY features: (1)9- to 80-V Input Range; (2)Current-Mode Control; (3)High-Speed, Source-Sink Output Drive; (4)High Efficiency Operation (> 80%); (5)Internal Start-Up Circuit; (6)Internal Oscillator (1 MHz); (7)SHUTDOWN and RESET.
Diagrams

| Image | Part No | Mfg | Description | ![]() |
Pricing (USD) |
Quantity | ||||||||||||
|---|---|---|---|---|---|---|---|---|---|---|---|---|---|---|---|---|---|---|
![]() |
![]() SI9112DY |
![]() Vishay/Siliconix |
![]() Switching Converters, Regulators & Controllers HV Switchmode Cont |
![]() Data Sheet |
![]()
|
|
||||||||||||
![]() |
![]() SI9112DY-E3 |
![]() Vishay/Siliconix |
![]() Switching Converters, Regulators & Controllers Hi-Eff/Hi-Voltage Switchmode |
![]() Data Sheet |
![]()
|
|
||||||||||||
![]() |
![]() SI9112DY-T1-E3 |
![]() Vishay/Siliconix |
![]() Switching Converters, Regulators & Controllers Hi-Eff/Hi-Voltage Switchmode |
![]() Data Sheet |
![]()
|
|
||||||||||||
![]() |
![]() SI9112DY-T1 |
![]() Vishay/Siliconix |
![]() Switching Converters, Regulators & Controllers Hi-Eff/Hi-Voltage Switchmode |
![]() Data Sheet |
![]()
|
|
||||||||||||
(China (Mainland))










