Product Summary
The SG5841DZ is a PWM controller which provides several features to enhance the performance of flyback converters. It provides many protection functions. In addition to cycle-by-cycle current limiting, the internal open-loop protection circuit ensures safety should an open-loop or output-short-circuit failure occur. The device is available in an 8-pin DIP or SOP package. The applications of the SG5841DZ include: Power adapters, open-frame SMPS.
Parametrics
SG5841DZ absolute maximum ratings: (1)VVDD supply voltage: 30 V; (2)VVIN input terminal: 30 V; (3)VFB input voltage to FB pin: -0.3 to 7.0 V; (4)VSENSE input voltage to SENSE pin: -0.3 to 7.0 V; (5)VRT input voltage to RT pin: -0.3 to 7.0 V; (6)VRI input voltage to RI pin: -0.3 to 7.0 V; (7)TJ operating junction temperature: -40 to +125 ℃; (8)TSTG storage temperature range: -55 to +150 ℃; (9)TL lead temperature (wave soldering or infrared, 10 seconds): 260 ℃.
Features
SG5841DZ features: (1)Green-mode pwm controller; (2)Low start-up current (14μA); (3)Low operating current (4mA); (4)Programmable PWM frequency with hopping; (5)Peak-current-mode control; (6)Cycle-by-cycle current limiting; (7)Synchronized slope compensation; (8)Leading-edge blanking; (9)Constant output power limit; (10)Totem pole output with soft driving; (11)VDD Over-voltage clamping.
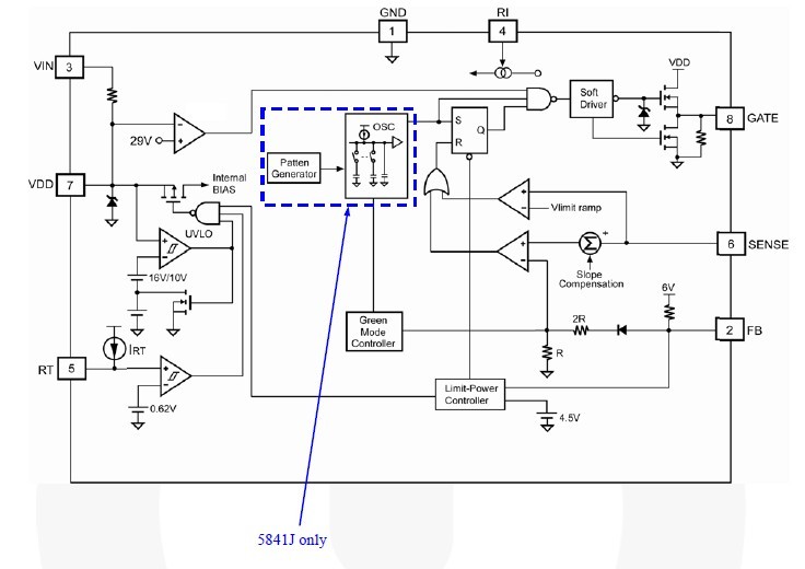
Diagrams

| Image | Part No | Mfg | Description | ![]() |
Pricing (USD) |
Quantity | ||||||||||||
|---|---|---|---|---|---|---|---|---|---|---|---|---|---|---|---|---|---|---|
![]() |
![]() SG5841DZ |
![]() Fairchild Semiconductor |
![]() Switching Converters, Regulators & Controllers Highly-Integrated Grn Mode PWM Cntrl |
![]() Data Sheet |
![]()
|
|
||||||||||||
| Image | Part No | Mfg | Description | ![]() |
Pricing (USD) |
Quantity | ||||||||||||
![]() |
![]() SG5841 |
![]() Other |
![]() |
![]() Data Sheet |
![]() Negotiable |
|
||||||||||||
![]() |
![]() SG5841CSZ |
![]() Fairchild Semiconductor |
![]() Current Mode PWM Controllers Green-Mode PWM Controller |
![]() Data Sheet |
![]()
|
|
||||||||||||
![]() |
![]() SG5841DY |
![]() Fairchild Semiconductor |
![]() Voltage Mode PWM Controllers HI-INTEGRD GRN-MODE PWM CONTROLLER |
![]() Data Sheet |
![]() Negotiable |
|
||||||||||||
![]() |
![]() SG5841DZ |
![]() Fairchild Semiconductor |
![]() Switching Converters, Regulators & Controllers Highly-Integrated Grn Mode PWM Cntrl |
![]() Data Sheet |
![]()
|
|
||||||||||||
![]() |
![]() SG5841J |
![]() Other |
![]() |
![]() Data Sheet |
![]() Negotiable |
|
||||||||||||
![]() |
![]() SG5841JDY |
![]() Fairchild Semiconductor |
![]() Voltage Mode PWM Controllers HI-INTEGRD GRN-MODE PWM CONTROL W/JITTER |
![]() Data Sheet |
![]() Negotiable |
|
||||||||||||
(China (Mainland))










