Product Summary
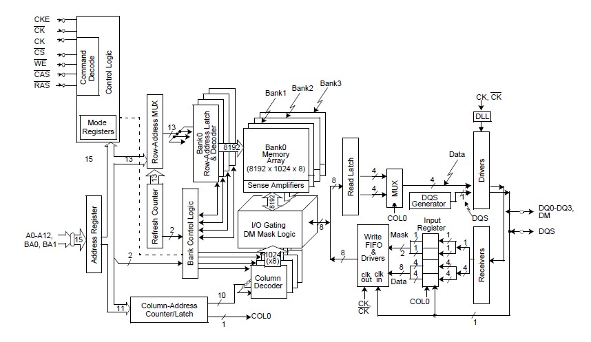
The NT5DS16M16BT-5T is a 256Mb SDRAM device based using a DDR interface. The NT5DS16M16BT-5T all based on Nanya 110 nm design process. The NT5DS16M16BT-5T uses a double-data-rate architecture to achieve high-speed operation. The double data rate architecture is essentially a 2n prefetch architecture with an interface designed to transfer two data words per clock cycle at the I/O pins. A single read or write access for the NT5DS16M16BT-5T effectively consists of a single 2n-bit wide, one clock cycle data transfer at the internal DRAM core and two corresponding n-bit wide, one-half-clock-cycle data transfers at the I/O pins.
Parametrics
NT5DS16M16BT-5T absolute maximum ratings: (1)Voltage on I/O pins relative to VSS: -0.5 to VDDQ+ 0.5 V; (2)Voltage on Inputs relative to VSS: -0.5 to +3.6 V; (3)Voltage on VDD supply relative to VSS: -0.5 to +3.6 V; (4)Voltage on VDDQ supply relative to VSS: -0.5 to +3.6 V; (5)Operating temperature (ambient): 0 to +70 °C; (6)Storage temperature (plastic): -55 to +150 °C; (7)Power dissipation: 1.0 W; (8)Short circuit output current: 50 mA.
Features
NT5DS16M16BT-5T features: (1)DDR 256M bit, die C, based on 110nm design rules; (2)Double data rate architecture: two data transfers per clock cycle; (3)Bidirectional data strobe (DQS)is transmitted and received with data, to be used in capturing data at the receiver; (4)DQS is edge-aligned with data for reads and is centeraligned with data for writes; (5)Differential clock inputs (CK and CK); (6)Four internal banks for concurrent operation; (7)Data mask (DM)for write data; (8)DLL aligns DQ and DQS transitions with CK transitions; (9)Commands entered on each positive CK edge; data and data mask referenced to both edges of DQS; (10)Burst lengths: 2, 4, or 8; (11)CAS Latency: 2/2.5(DDR333), 2.5/3(DDR400); (12)Auto Precharge option for each burst access; (13)Auto Refresh and Self Refresh Modes; (14)7.8μs Maximum Average Periodic Refresh Interval; (15)2.5V (SSTL_2 compatible)I/O; (16)VDD = VDDQ = 2.5V ± 0.2V (DDR333); (17)VDD = VDDQ = 2.6V ± 0.1V (DDR400); (18)Available in Halogen and Lead Free packaging.
Diagrams

(China (Mainland))






