Product Summary
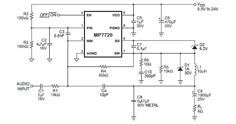
The MP7720DP is a mono 20W class D audio amplifier. The MP7720DP is one of MPS second generation of fully integrated audio amplifiers which dramatically reduces solution size by integrating the following: (1)180mΩ power MOSFETs; (2)Startup / Shutdown pop elimination; (3)Short circuit protection circuits; (4)Mute / Standby. The MP7720DP utilizes a single ended output structure capable of delivering 20W into 4Ω speakers. MPS class D audio amplifiers exhibit the high fidelity of a class A/B amplifier at efficiencies greater than 90%. The circuit is based on the MPS proprietary variable frequency topology that delivers excellent PSRR, fast response time and operates on a single power supply. Applications are (1)Surround sound DVD systems; (2)Televisions; (3)Flat panel monitors; (4)Multimedia computers; (5)Home stereo systems.
Parametrics
MP7720DP absolute maximum ratings: (1)BS Voltage: VSW – 0.3V to VSW + 6.5V; (2)Enable Voltage VEN: –0.3V to +6V; (3)VSW, VPIN, VNIN: –1V to VDD + 1V; (4)AGND to PGND: –0.3V to +0.3V; (5)Junction temperature: 150°C; (6)Lead temperature: 260°C; (7)Storage temperature: –65°C to +150°C; (8)Supply voltage VDD: 9.5V to 24V; (9)Operating temperature TA: –40°C to +85°C.
Features
MP7720DP features: (1)20W output at VDD = 24V into a 4Ω load; (2)THD+N = 0.04% at 1W, 8Ω; (3)93% efficiency at 20W; (4)Low noise (190μV Typical); (5)Switching frequency up to 1MHz; (6)9.5V to 24V operation from a single supply; (7)Integrated startup and shutdown pop elimination circuit; (8)Thermal protection; (9)Integrated 180mΩ switches; (10)Mute/Standby modes (Sleep); (11)Available in tiny 8-Pin SOIC and PDIP packages.
Diagrams

| Image | Part No | Mfg | Description | ![]() |
Pricing (USD) |
Quantity | ||||||||||||
|---|---|---|---|---|---|---|---|---|---|---|---|---|---|---|---|---|---|---|
![]() |
![]() MP7720DP-LF |
![]() Monolithic Power Systems (MPS) |
![]() Audio Amplifiers 20W, Class-D Mono Single-End Audio Amp |
![]() Data Sheet |
![]()
|
|
||||||||||||
| Image | Part No | Mfg | Description | ![]() |
Pricing (USD) |
Quantity | ||||||||||||
![]() |
![]() MP7720 |
![]() Other |
![]() |
![]() Data Sheet |
![]() Negotiable |
|
||||||||||||
![]() |
![]() MP7720DP-LF |
![]() Monolithic Power Systems (MPS) |
![]() Audio Amplifiers 20W, Class-D Mono Single-End Audio Amp |
![]() Data Sheet |
![]()
|
|
||||||||||||
![]() |
![]() MP7720DS-LF |
![]() Monolithic Power Systems (MPS) |
![]() Audio Amplifiers 20W, Class-D Mono Single-End Audio Amp |
![]() Data Sheet |
![]()
|
|
||||||||||||
![]() |
![]() MP7720DS-LF-Z |
![]() Monolithic Power Systems (MPS) |
![]() Audio Amplifiers 20W, Class-D Mono Single-End Audio Amp |
![]() Data Sheet |
![]()
|
|
||||||||||||
![]() |
![]() MP7722 |
![]() Other |
![]() |
![]() Data Sheet |
![]() Negotiable |
|
||||||||||||
![]() |
![]() MP7722DF-LF |
![]() Monolithic Power Systems (MPS) |
![]() Audio Amplifiers 2x20W Class-D Single Ended Stereo Amp |
![]() Data Sheet |
![]()
|
|
||||||||||||
(China (Mainland))









