Product Summary
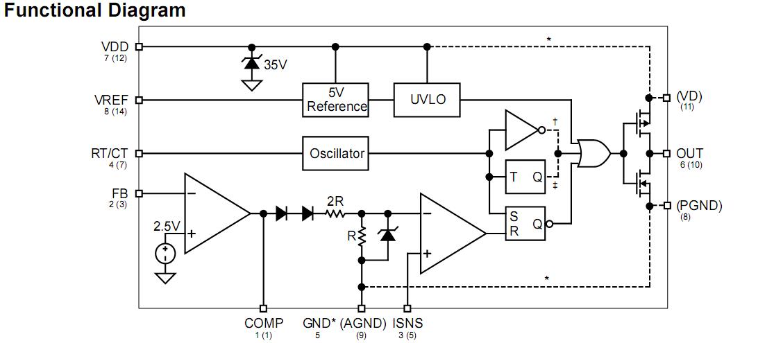
The mic38c45ym is a BiCMOS current-mode PWM controller. The mic38c45ym is pin compatible with 384×bipolar devices but features several improvements. Applications of the mic38c45ym include: current-mode, off-line, switched-mode power supplies, current-mode, dc-to-dc converters, step-down buck regulators, set-up boost regulators, flyback, isolated regulators, foward converters and sybchronous FET converters.
Parametrics
mic38c45ym absolute maximum ratings: (1) zener current (VDD) : 30mA; (2) Supply voltage (VDD) : 20V; (3) Switch supply voltage (VD) : 20V; (4) Current sense voltage (VISNS) : -0.3 to 5.5V; (5) feedback voltage (VFB) : -0.3 to 5.5V; (6) output current: 0.5A; (7) storage temperature TA: -65 to +150°C; (8) Junction temperature (Tj) : 150°C.
Features
mic38c45ym features: (1) fast 40ns output rise and 30ns output fall times; (2) -40 to +85°C temperature range meet UC284×specifications; (3) high-performance, low-power BiCMOS process; (4) ultralow start-up current (50μA typical) ; (5) low operating current (4mA typical) ; (6) CMOS outputs with rail-to-rail swing; (7) trimmed 5V bandgap reference; (8) UVLO with hysteresis; (9) low cross-conduction currents.
Diagrams

| Image | Part No | Mfg | Description | ![]() |
Pricing (USD) |
Quantity | ||||||||||||||
|---|---|---|---|---|---|---|---|---|---|---|---|---|---|---|---|---|---|---|---|---|
![]() |
![]() MIC38C45YM |
![]() |
![]() IC REG CTRLR BST FLYBK ISO 8SOIC |
![]() Data Sheet |
![]()
|
|
||||||||||||||
![]() |
![]() MIC38C45YM TR |
![]() |
![]() IC REG CTRLR BST FLYBK ISO 8SOIC |
![]() Data Sheet |
![]()
|
|
||||||||||||||
![]() |
![]() MIC38C45YMM TR |
![]() |
![]() IC REG CTRLR BST FLYBK ISO 8MSOP |
![]() Data Sheet |
![]()
|
|
||||||||||||||
![]() |
![]() MIC38C45YMM |
![]() |
![]() IC REG CTRLR BST FLYBK ISO 8MSOP |
![]() Data Sheet |
![]()
|
|
||||||||||||||
(China (Mainland))










