Product Summary
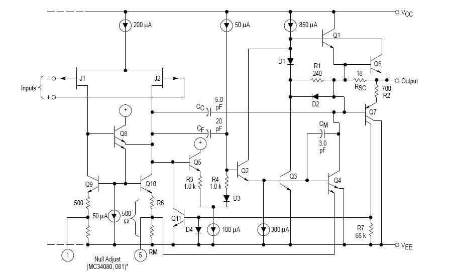
The MC34084P is a high speed JFET input monolithic operational amplifier. Innovative design concepts along with JFET technology provide wide gain bandwidth product and high slew rate. Well–matched JFET input devices and advanced trim techniques ensure low input offset errors and bias currents. The all NPN output stage features large output voltage swing, no deadband crossover distortion, high capacitive drive capability, excellent phase and gain margins, low open loop output impedance, and symmetrical source/sink AC frequency response. The MC34084P is available in fully compensated or decompensated (AVCL32) and is specified over a commercial temperature range. The MC34084P is pin compatible with existing Industry standard operational amplifiers, and allow the designer to easily upgrade the performance of existing designs.
Parametrics
MC34084P absolute maximum ratings: (1)Supply Voltage (from VCC to VEE), VS: +44 V; (2)Output Short Circuit Duration, tSC: Indefinite sec; (3)Operating Ambient Temperature Range, TA: 0 to +70℃; (4)Operating Junction Temperature, TJ: +125℃; (5)Storage Temperature Range, Tstg: – 65 to +165℃.
Features
MC34084P features: (1)Wide Gain Bandwidth: 8.0 MHz for Fully Compensated Devices; (2)Wide Gain Bandwidth: 16 MHz for Decompensated Devices; (3)High Slew Rate: 25 V/ms for Fully Compensated Devices; (4)High Slew Rate: 50 V/ms for Decompensated Devices; (5)High Input Impedance: 1012W; (6)Input Offset Voltage: 0.5 mV Maximum (Single Amplifier); (7)Large Output Voltage Swing: -14.7 V to +14 V for; (8)Large Output Voltage Swing: VCC/VEE = ±15 V; (9)Low Open Loop Output Impedance: 30 W @ 1.0 MHz; (10)Low THD Distortion: 0.01%; (11)Excellent Phase/Gain Margins: 55?7.6 dB for Fully Compensated; (12)Devices.
Diagrams

![]() |
![]() MC34001 |
![]() Other |
![]() |
![]() Data Sheet |
![]() Negotiable |
|
||||
![]() |
![]() MC34002 |
![]() Other |
![]() |
![]() Data Sheet |
![]() Negotiable |
|
||||
![]() |
![]() MC34002D |
![]() STMicroelectronics |
![]() Operational Amplifiers - Op Amps USE 511-TL072CD SO-8 DUAL OP AMP |
![]() Data Sheet |
![]() Negotiable |
|
||||
![]() |
![]() MC34002N |
![]() STMicroelectronics |
![]() Operational Amplifiers - Op Amps USE 511-TL072CN DIP-8 DUAL OP AMP |
![]() Data Sheet |
![]() Negotiable |
|
||||
![]() |
![]() MC34004 |
![]() Other |
![]() |
![]() Data Sheet |
![]() Negotiable |
|
||||
![]() |
![]() MC34011A |
![]() Other |
![]() |
![]() Data Sheet |
![]() Negotiable |
|
||||
(China (Mainland))









