Product Summary
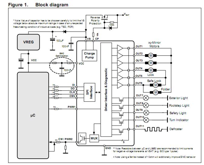
The L9950 is a Door actuator driver. It is a microcontroller driven multifunctional door actuator driver for automotive applications.Up to five DC motors and five grounded resistive loads can be driven with six half bridges and five highside drivers. The applications of the L9950 are Door actuator driver with bridges for door lock and safe lock, mirror axis control, mirror fold and highside driver for mirror defroster and four 10W-light bulbs.
Parametrics
L9950 absolute maximum ratings: (1)DC supply voltage:-0.3 to 28 V; (2)Single pulse tmax < 400 ms:40 V; (3)Stabilized supply voltage, logic supply:-0.3 to 5.5 V; (4)Digital input/output voltage:-0.3 to VCC + 0.3 V; (5)Current monitor output:-0.3 to VCC + 0.3 V; (6)Charge pump output:-25 to VS + 11 V; (7)Output current:±5 A; (8)Output current:±10 A.
Features
L9950 features: (1)One full bridge for 6A load (Ron=150 mΩ ); (2)Two half bridges for 3A load (Ron=300 mΩ ); (3)Two half bridges for 1.5A load (Ron=800 mΩ ); (4)One highside driver for 6A load (Ron=100 mΩ ); (5)Four highside drivers for 1.5 A load (Ron=800 mΩ ); (6)Programmable softstart function to drive loads ; (7)with higher inrush currents (i.e. current >6 A,>3 A,>1.5 A); (8)Very low current consumption in standby mode ; (9)(IS < 6 μA typ; ICC <25 μA typ; Tj ≤ 85℃); (10)All outputs short circuit protected; (11)Current monitor output for 300 mΩ, 150 mΩ and 100 m highside drivers; (12)All outputs over temperature protected; (13)Open load diagnostic for all outputs; (14)Overload diagnostic for all outputs; (15)Seperated half bridges for door lock motor; (16)PWM control of all outputs; (17)Charge pump output for reverse polarity protection.
Diagrams

| Image | Part No | Mfg | Description | ![]() |
Pricing (USD) |
Quantity | ||||||||||||
|---|---|---|---|---|---|---|---|---|---|---|---|---|---|---|---|---|---|---|
![]() |
![]() L9950 |
![]() STMicroelectronics |
![]() Motor / Motion / Ignition Controllers & Drivers DOOR ACTUATOR DRIVER |
![]() Data Sheet |
![]()
|
|
||||||||||||
![]() |
![]() L9950TR |
![]() STMicroelectronics |
![]() Motor / Motion / Ignition Controllers & Drivers DOOR ACTUATOR DRIVER |
![]() Data Sheet |
![]()
|
|
||||||||||||
![]() |
![]() L9950XP |
![]() STMicroelectronics |
![]() Motor / Motion / Ignition Controllers & Drivers DOOR ACTUATOR DRIVER |
![]() Data Sheet |
![]()
|
|
||||||||||||
![]() |
![]() L9950XPTR |
![]() STMicroelectronics |
![]() Motor / Motion / Ignition Controllers & Drivers DOOR ACTUATOR DRIVER |
![]() Data Sheet |
![]()
|
|
||||||||||||
(China (Mainland))









