Product Summary
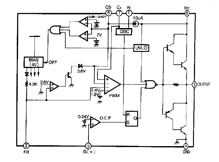
The KA7553 is a PWM controller. Tho KA7553 is switching power control 1C for wido operating frequency range. The internal circuits include pulse by pulse current limiting, protection, on/off control by external trigger, low standby current, soft start. and high cciirent totempole output for driving a POWER MOS-FET. Maximum duty of the KA7552 is 70% anrt the KA7553 is 46%. When duty is maximum, the input threshold vollacje of pin8 are not samo in KA7553.
Parametrics
KA7553 absolute maximum ratings: (1)Supply Voltajje VCC: 30V; (2)Output CurrGnt lo: 1.5A; (3)Input Voltage at Overourrent Detection Pm Virj: - 0.3 to 4V; (4)Input Voltage al FB Pin FBj: 4V; (5)Input Current al OS Pinih: 2mA; (6)Talal Power Dissipalion(Ta - 2SX-)Pd: 800mW; (7)Operating Temperature Topr: - 25 to 85℃.
Features
KA7553 features: (1)Built-in Drive Circuits for Direct Connection POWER MOSFET (l0= =1-5A); (2)Wide Operating Frequency Range (5KHz - 600KHz); (3)Pulse By Pulse Over Current Limiting; (4)Over Load Protection; (5)On/Off Conlrol By External Trigger; (6)Internal UVLO » Low Standby Current {Typ. 90uA); (7)Soft Start Circuit.
Diagrams

| Image | Part No | Mfg | Description | ![]() |
Pricing (USD) |
Quantity | ||||||||||||
|---|---|---|---|---|---|---|---|---|---|---|---|---|---|---|---|---|---|---|
![]() |
![]() KA7553A |
![]() Fairchild Semiconductor |
![]() Switching Converters, Regulators & Controllers SMPS Controller |
![]() Data Sheet |
![]()
|
|
||||||||||||
| Image | Part No | Mfg | Description | ![]() |
Pricing (USD) |
Quantity | ||||||||||||
![]() |
![]() KA7500 |
![]() Other |
![]() |
![]() Data Sheet |
![]() Negotiable |
|
||||||||||||
![]() |
![]() KA7500B |
![]() Fairchild Semiconductor |
![]() DC/DC Switching Controllers SMPS Controller |
![]() Data Sheet |
![]() Negotiable |
|
||||||||||||
![]() |
![]() KA7500C |
![]() Fairchild Semiconductor |
![]() Switching Converters, Regulators & Controllers SMPS Controller |
![]() Data Sheet |
![]()
|
|
||||||||||||
![]() |
![]() KA7500C_Q |
![]() Fairchild Semiconductor |
![]() DC/DC Switching Controllers SMPS Controller |
![]() Data Sheet |
![]()
|
|
||||||||||||
![]() |
![]() KA7500CD |
![]() Fairchild Semiconductor |
![]() Switching Converters, Regulators & Controllers SMPS Controller |
![]() Data Sheet |
![]() Negotiable |
|
||||||||||||
![]() |
![]() KA7500CDTF |
![]() Fairchild Semiconductor |
![]() Switching Converters, Regulators & Controllers SMPS Controller |
![]() Data Sheet |
![]()
|
|
||||||||||||
(China (Mainland))










