Product Summary
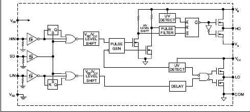
The IR2110 is a high and low side driver. The IR2110 is high voltage, high speed power MOSFET and IGBT drivers with independent high and low side referenced output channels. Proprietary HVIC and latch immune CMOS technologies enable ruggedized monolithic construction. Logic inputs are compatible with standard CMOS or LSTTL output, down to 3.3V logic. The output drivers feature a high pulse current buffer stage designed for minimum driver cross-conduction. Propagation delays are matched to simplify use in high frequency applications. The floating channel can be used to drive an N-channel power MOSFET or IGBT in the high side configuration which operates up to 500 or 600 volts.
Parametrics
IR2110 absolute maximum ratings: (1)High side floating supply voltage: -0.3 to 525V; (2)High side floating supply offset voltage: VB - 25 to VB + 0.3V; (3)High side floating output voltage: VS - 0.3 to VB + 0.3V; (4)Low side fixed supply voltage: -0.3 to 25V; (5)Low side output voltage: -0.3 to VCC + 0.3V; (6)Logic supply voltage: -0.3 to VSS + 25V; (7)Logic supply offset voltage: VCC - 25 to VCC + 0.3V; (8)Logic input voltage (HIN, LIN & SD): VSS - 0.3 to VDD + 0.3V; (9)Junction temperature : 150℃; (10)Storage temperature : -55 to 150℃; (11)Lead temperature (soldering, 10 seconds) : 300℃.
Features
IR2110 features: (1)Floating channel designed for bootstrap operation Fully operational to +500V or +600V Tolerant to negative transient voltage dV/dt immune; (2)Gate drive supply range from 10 to 20V; (3)Under voltage lockout for both channels; (4)3.3V logic compatible Separate logic supply range from 3.3V to 20V Logic and power ground ±5V offset; (5)CMOS Schmitt-triggered inputs with pull-down; (6)Cycle by cycle edge-triggered shutdown logic; (7)Matched propagation delay for both channels; (8)Outputs in phase with inputs.
Diagrams

| Image | Part No | Mfg | Description | ![]() |
Pricing (USD) |
Quantity | ||||||||||||
|---|---|---|---|---|---|---|---|---|---|---|---|---|---|---|---|---|---|---|
![]() |
![]() IR2110 |
![]() |
![]() IC DRIVER HIGH/LOW SIDE 14-DIP |
![]() Data Sheet |
![]() Negotiable |
|
||||||||||||
![]() |
![]() IR2110-1 |
![]() |
![]() IC DRIVER HIGH/LOW SIDE 14-DIP |
![]() Data Sheet |
![]() Negotiable |
|
||||||||||||
![]() |
![]() IR2110-1PBF |
![]() International Rectifier |
![]() Power Driver ICs |
![]() Data Sheet |
![]()
|
|
||||||||||||
![]() |
![]() IR2110-2 |
![]() |
![]() IC DRIVER HIGH/LOW SIDE 14-DIP |
![]() Data Sheet |
![]() Negotiable |
|
||||||||||||
![]() |
![]() IR2110-2PBF |
![]() International Rectifier |
![]() Power Driver ICs |
![]() Data Sheet |
![]()
|
|
||||||||||||
![]() |
![]() IR2110E4 |
![]() Other |
![]() |
![]() Data Sheet |
![]() Negotiable |
|
||||||||||||
![]() |
![]() IR2110E6 |
![]() Other |
![]() |
![]() Data Sheet |
![]() Negotiable |
|
||||||||||||
![]() |
![]() IR2110L4 |
![]() Other |
![]() |
![]() Data Sheet |
![]() Negotiable |
|
||||||||||||
(China (Mainland))











