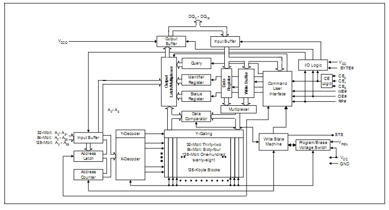
Product Summary
The E28F320J5-120 is a 3 Volt Intel StrataFlash memory which contains high-density memories organized as 16 Mbytes or 8 Mwords (128-Mbit), 8 Mbytes or 4 Mwords (64-Mbit), and 4 Mbytes or 2 Mwords (32-Mbit). The E28F320J5-120 can be accessed as 8- or 16-bit words. The 128-Mbit device is organized as one-hundred-twenty-eight 128-Kbyte (131,072 bytes) erase blocks. The 64-Mbit device is organized as sixty-four 128-Kbyte erase blocks while the 32-Mbits device contains thirty-two 128-Kbyte erase blocks. Blocks are selectively and individually lockable and unlockable in-system. A 128-bit protection register has multiple uses, including unique flash device identification.
Parametrics
E28F320J5-120 absolute maximum ratings: (1)Temperature under Bias Expanded: –25 to +85 ℃ ; (2)Storage Temperature: –65 to +125 ℃ ; (3)Voltage On Any Pin: –2.0 V to +5.0 V; (4)Output Short Circuit Current: 100 mA.
Features
E28F320J5-120 features: (1)High-Density Symmetrically-Blocked Architecture; (2)High Performance Interface Asynchronous Page Mode Reads; (3)2.7 V–3.6 V VCC Operation; (4)128-bit Protection Register; (5)Packaging: 56-Lead TSOP Package; 64-Ball Intel-Easy BGA Package; (6)Cross-Compatible Command Support Intel Basic Command Set; (7)32-Byte Write Buffer; (8)Automation Suspend Options; (9)0.25 μ Intel-StrataFlash Memory Technology.
Diagrams

(China (Mainland))






