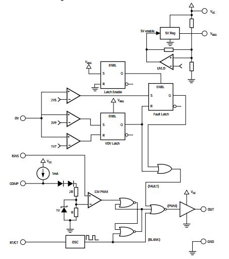
Product Summary
The AS2208A is a simplified pulse width modulation controller, offering similar functionality as that of the AS3842. Based on the AS2214, the AS2208A provides the additional features of low start-up current and overvoltage latching, making it a good solution for adapter applications.The PWM function is controlled by the current sense comparator for normal current mode control. The COMP pin, which serves as an input to the current sense comparator, provides a 1 mA current source which can be tied directly to the control loop optocoupler.
Parametrics
AS2208A absolute maximum ratings: (1)Supply Voltage: 60V; (2)Input Differential Voltage: 60V; (3)Input Voltage: - 10 to + 60V; (4)Output Current: 1.3A; (5)Reset Input Voltage: - 0.5 to + 60V; (6)Alarm Output Current: - 10 to + 20 mA; (7)Power Dissipation: Internally Limited; (8)Operating Ambient Temperature Range: - 25 to + 85 ℃; (9)Storage Temperature Range: - 65 to + 150℃.
Features
AS2208A features: (1)Supply Voltage (ICC < 30 mA) : Self-Limiting; (2)Supply Voltage (Low Impedance Source): 20V; (3)Reference Current: 200 mA; (4)Output Current: 1A; (5)Output Voltage: 20V; (6)Continuous Power Dissipation at 25℃: 500mW; (7)Junction Temperature: 150℃; (8)Storage Temperature Range: –65 to 150℃; (9)Lead Temperature, Soldering 10 Seconds: 300℃.
Diagrams

(China (Mainland))






