Product Summary
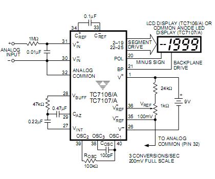
The tc7107acpl is a 3-1/2 digit direct-display drive analog-to-digital converter allows existing 7106/7107 based systems to be upgraded. The tc7107acpl reduces linearity error to less than 1 count. The tc7107acpl drives common anode light emitting diode (LED) displays directly with 8mA per segment.
Parametrics
tc7107acpl absolute maximum ratings: (1) Supply Voltage V+: +6V, V-: -9V; (2) Analog Input Voltage (either input) : V+ to V-; (3) Reference Input Voltage (either input) : V+ to V-; (4) Power Dissipation (TA≤70°C) : 1.23W; (5) Operating Temperature: 0 to 70°C; (6) Storage Temperature: -65 to +150°C; (7) Lead Temperature (Soldering, 10 sec) : 300°C.
Features
tc7107acpl features: (1) Internal Reference with Low Temperature Drift; (2) Drives LCD (TC7106) or LED (TC7107) Display Directly; (3) Guaranteed Zero Reading With Zero Input; (4) Low Noise for Stable Display; (5) Auto-Zero Cycle Eliminates Need for Zero Adjustment; (6) True Polarity Indication for Precision Null Applications; (7) Convenient 9 V Battery Operation (TC7106A) ; (8) High Impedance CMOS Differential Inputs: 10Ω; (9) Differential Reference Inputs Simplify Ratiometric Measurements; (10) Low Power Operation: 10mW.
Diagrams

| Image | Part No | Mfg | Description | ![]() |
Pricing (USD) |
Quantity | ||||||||||||
|---|---|---|---|---|---|---|---|---|---|---|---|---|---|---|---|---|---|---|
![]() |
![]() TC7107ACPL |
![]() Microchip Technology |
![]() ADC (A/D Converters) w/LED Driver |
![]() Data Sheet |
![]()
|
|
||||||||||||
| Image | Part No | Mfg | Description | ![]() |
Pricing (USD) |
Quantity | ||||||||||||
![]() |
![]() TC71 |
![]() Cornell Dubilier |
![]() Aluminum Electrolytic Capacitors - Leaded 450V 8uF TUBULAR ELC |
![]() Data Sheet |
![]()
|
|
||||||||||||
![]() |
![]() TC7106 |
![]() Other |
![]() |
![]() Data Sheet |
![]() Negotiable |
|
||||||||||||
![]() |
![]() TC7106A |
![]() Other |
![]() |
![]() Data Sheet |
![]() Negotiable |
|
||||||||||||
![]() |
![]() TC7106ACKW |
![]() Microchip Technology |
![]() ADC (A/D Converters) w/LCD Driver |
![]() Data Sheet |
![]()
|
|
||||||||||||
![]() |
![]() TC7106ACKW713 |
![]() Microchip Technology |
![]() ADC (A/D Converters) w/LCD Driver |
![]() Data Sheet |
![]()
|
|
||||||||||||
![]() |
![]() TC7106ACLW |
![]() Microchip Technology |
![]() ADC (A/D Converters) w/LCD Driver |
![]() Data Sheet |
![]()
|
|
||||||||||||
(China (Mainland))










