Product Summary
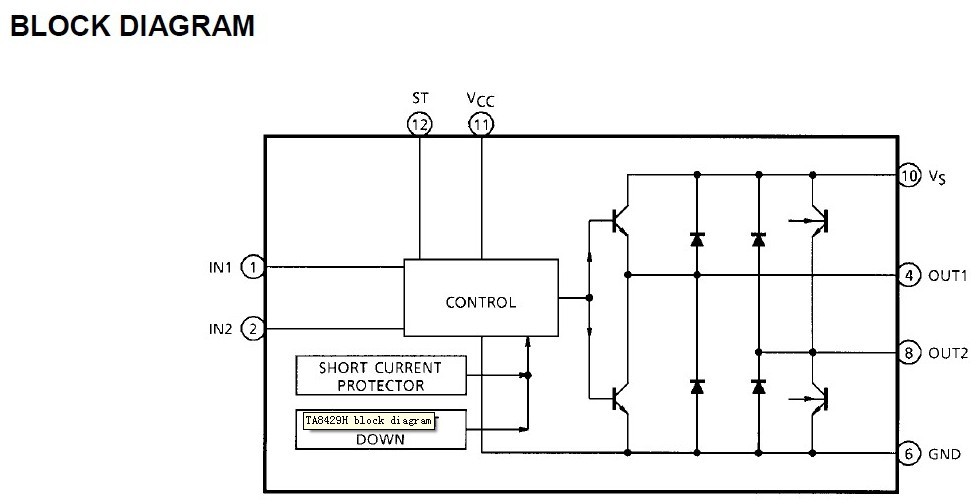
The TA8429H is a full-bridge driver (h-switch) for dc motor. The TA8429H is a full bridge driver IC for brush motor rotation control that has current capability of up to 3.0 A(AVE.). Thermal shutdown and short current protector are provided. And also stand.by function available.
Parametrics
TA8429H absolute maximum ratings: (1)Supply Voltage VCC, VS: 30 V; (2)Input Voltage VIN: -0.3~VCC V; (3)AVE. IO (AVE.): 3.0; (4)Output Current PEAK IO (PEAK): 4.5 A; (5)Power Dissipation PD: 21.6 W; (6)Operating Temperature Topr: -30~85 ℃; (7)Storage Temperature Tstg: -55~150 ℃.
Features
TA8429H features: (1)Output current is as large as 3.0 A (AVE.) and 4.5 A (PEAK.); (2)Stand.by mode available: IST ≤ 100 μA (MAX.); (3)Thermal shutdown and short circuit protector circuit are provided; (4)4 modes (Forward / reverse / short brake and stop) are available with 2 low active TTL compatible inputs control; (5)Free wheeling diodes are equipped; (6)HZIP power package sealed; (7)Wide range of operating voltage: VCC = 7~27 V, VS (opr.) = 0~27 V.
Diagrams

| Image | Part No | Mfg | Description | ![]() |
Pricing (USD) |
Quantity | ||||||||||||
|---|---|---|---|---|---|---|---|---|---|---|---|---|---|---|---|---|---|---|
![]() |
![]() TA8429H |
![]() Other |
![]() |
![]() Data Sheet |
![]() Negotiable |
|
||||||||||||
![]() |
![]() TA8429HQ(5) |
![]() Toshiba |
![]() Motor / Motion / Ignition Controllers & Drivers Bridge Driver |
![]() Data Sheet |
![]() Negotiable |
|
||||||||||||
![]() |
![]() TA8429HQ(O) |
![]() Toshiba |
![]() Motor / Motion / Ignition Controllers & Drivers Bridge Driver |
![]() Data Sheet |
![]()
|
|
||||||||||||
(China (Mainland))










