Product Summary
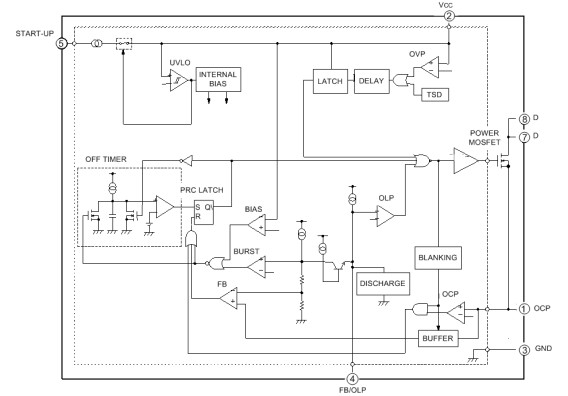
The STR-A6159 is a PRC topology (fixed off-time) regulator specifically designed to satisfy the requirements for increased integration and reliability in flyback converters. It incorporates a primary control and drive circuit with avalanche-rated power MOSFETs. Covering the power range from below 13 watts to 16 watts for a 230 VAC input, or 10 to 12 watts for a universal (85 to 264 VAC) input, the STR-A6159 can be used in a range of applications, from DVD and VCR players to ac adapters for cellular phones and digital cameras. An auto-standby function reduces power consumption at light load, while multiple protections, including the avalanche-energy guaranteed MOSFET, provide high reliability of system design.
Parametrics
STR-A6159 absolute maximum ratings: (1)Control Supply Voltage: 35 V; (2)Drain-Source Voltage: 650 V; (3)Drain Switching Current: 1.8 A; (4)Peak Drain Switching Current: 1.8 A; (5)Single-Pulse Avalanche Energy: 24 mJ; (6)Start-Up-Pin Voltage Range: -0.3 V to +600 V; (7)OCP Voltage Range: -0.5 V to +6 V; (8)FB/OLP Voltage Range: -0.5 V to +10 V; (9)Package Power Dissipation: 1.5 W; (10)MOSFET Channel Temp.: +150℃; (11)Internal Frame Temp.: +125℃; (12)Operating Temperature Range: -20℃ to +125℃; (13)Storage Temperature Range: -40℃to +125℃.
Features
STR-A6159 features: (1)Rugged 650 V Avalanche-Rated MOSFET Simplified Surge Absorption No VDSS Derating Required; (2)Choice of rDS(on) (3.95Ω or 6Ω maximum); (3)Two Operational Modes by Automatic Switching: PRC Mode for Normal Operation Burst Mode for Stand-By Operation or Light Loads; (4)Built-In Leading Edge Blanking; (5)Low Start-Up Current Start-Up Circuit Disabled in Operation; (6)Low Operating Current (1.5 mA typ); (7)Automatic Burst Stand-By (intermittent operation) Input Power <0.1 W at No Load.
Diagrams

| Image | Part No | Mfg | Description | ![]() |
Pricing (USD) |
Quantity | ||||||||||
|---|---|---|---|---|---|---|---|---|---|---|---|---|---|---|---|---|
![]() |
![]() STR-A6159 |
![]() Other |
![]() |
![]() Data Sheet |
![]() Negotiable |
|
||||||||||
| Image | Part No | Mfg | Description | ![]() |
Pricing (USD) |
Quantity | ||||||||||
![]() |
![]() STR-15 |
![]() Keystone Electronics |
![]() Circuit Board Hardware - PCB SPACER KIT |
![]() Data Sheet |
![]()
|
|
||||||||||
![]() |
![]() STR-241 |
![]() Other |
![]() |
![]() Data Sheet |
![]() Negotiable |
|
||||||||||
![]() |
![]() STR-35 |
![]() Keystone Electronics |
![]() Tool Kits & Cases KIT |
![]() Data Sheet |
![]()
|
|
||||||||||
![]() |
![]() STR-440 |
![]() Keystone Electronics |
![]() Circuit Board Hardware - PCB 400 pc Stndoff Kit 4-40 Thread |
![]() Data Sheet |
![]()
|
|
||||||||||
![]() |
![]() STR-53041 |
![]() Other |
![]() |
![]() Data Sheet |
![]() Negotiable |
|
||||||||||
![]() |
![]() STR-632 |
![]() Keystone Electronics |
![]() Circuit Board Hardware - PCB 400 pc Stndoff Kit 6-32 Thread |
![]() Data Sheet |
![]()
|
|
||||||||||
(China (Mainland))










