Product Summary
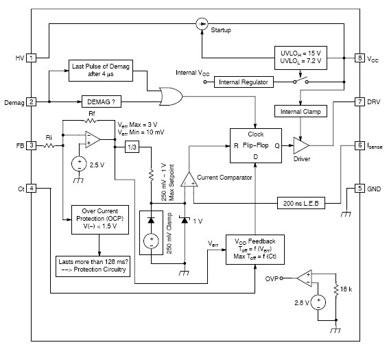
The NCP1205DG is a Single Ended PWM Controller Featuring QR Operation. The NCP1205DG combines a true Current Mode Control modulator and a demagnetization detector to ensure full Discontinuous Conduction Mode in any load/line conditions and minimum drain voltage switching (Quasi−Resonant operation, also called critical conduction operation). With its inherent Variable Frequency Mode (VFM), the controller decreases its operating frequency at constant peak current whenever the output power demand diminishes. Associated with automatic multiple valley switching, this unique architecture guarantees minimum switching losses and the lowest power drawn from the mains when operating at no−load conditions. Thus, the NCP1205DG is optimal for applications targeting the newest International Energy Agency (IEA) recommendations for standby power. The applications of the NCP1205DG include High Power AC/DC Adapters for Notebooks, Offline Battery Chargers, Power Supplies for DVD, CD Players, TVs, Set−Top Boxes and Auxiliary Power Supplies.
Parametrics
NCP1205DG absolute maximum ratings: (1)Power Supply Voltage : 30 V; (2)Thermal Resistance Junction-to-Air: 100℃/W; (3)Operating Junction Temperature Range: -25 to 125℃; (4)Maximum Junction Temperature: 150℃; (5)Storage Temperature Range : -60 to +150 ℃; (6)ESD Capability, HBM Model : 2.0 kV; (7)ESD Capability, Machine Model : 200 V; (8)Demagnetization Pin Current : -5.0/+10 mA.
Features
NCP1205DG features: (1)Natural Drain Valley Switching for Lower EMI and Quasi-Resonant Operation (QR); (2)Smooth Frequency Foldback for Low Standby and Minimum Ripple at Light-Load; (3)Adjustable Maximum Switching Frequency; (4)Internal 200 ns Leading Edge Blanking on Current Sense; (5)250 mA Sink and Source Driver; (6)Wide Operating Voltages: 8.0 to 30 V; (7)Wide UVLO Levels: 7.2 to 15 V Typical; (8)Auto-Recovery Internal Short-Circuit Protection (OCP); (9)Integrated 3.0 mA Typ Startup Source; (10)Current Mode Control; (11)Adjustable Overvoltage Level; (12)Pb-Free Packages are Available.
Diagrams

(China (Mainland))






