Product Summary
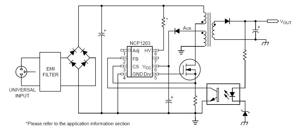
The NCP1203P60 is a PWM Current-Mode Controller. Housed in SOIC−8 or PDIP−8 package, the NCP1203P60 represents a major leap toward ultra−compact Switchmode Power Supplies and represents an excellent candidate to replace the UC384X devices. Due to its proprietary SMARTMOS_ Very High Voltage Technology, the circuit allows the implementation of complete off−line AC−DC adapters, battery charger and a high−power SMPS with few external components. With an internal structure operating at a fixed 40 kHz, 60 kHz or 100 kHz switching frequency, the controller features a high−voltage startup FET which ensures a clean and loss−less startup sequence. Its current−mode control naturally provides good audio−susceptibility and inherent pulse−by−pulse control. When the current set point falls below a given value, e.g. the output power demand diminishes, the IC automatically enters the so−called skip cycle mode and provides improved efficiency at light loads while offering excellent performance in standby conditions. Because this occurs at a user adjustable low peak current, no acoustic noise takes place. The NCP1203P60 also includes an efficient protective circuitry which, in presence of an output over load condition, disables the output pulses while the device enters a safe burst mode, trying to restart. Once the default has gone, the device auto−recovers. Finally, a temperature shutdown with hysteresis helps building safe and robust power supplies.
Parametrics
NCP1203P60 absolute maximum ratings: (1)Power Supply Voltage: 16 V; (2)Power Supply Voltage on all other pins except Pin 5 (Drv), Pin 6 (VCC) and Pin 8 (HV): 0.3 to 10 V; (3)Maximum Current into all pins except Pin 6 (VCC) and Pin 8 (HV) when 10 V ESD diodes are activated: 5.0 mA; (4)Maximum Junction Temperature: 150 ℃; (5)Temperature Shutdown: 170 ℃; (6)Hysteresis in Shutdown: 30 ℃; (7)Storage Temperature Range: -60 to +150 ℃.
Features
NCP1203P60 features: (1)Pb-Free Packages are Available; (2)High-Voltage Startup Current Source; (3)Auto-Recovery Internal Output Short-Circuit Protection; (4)Extremely Low No-Load Standby Power; (5)Current-Mode with Adjustable Skip-Cycle Capability; (6)Internal Leading Edge Blanking; (7)250 mA Peak Current Capability; (8)Internally Fixed Frequency at 40 kHz, 60 kHz and 100 kHz; (9)Direct Optocoupler Connection; (10)Undervoltage Lockout at 7.8 V Typical; (11)SPICE Models Available for TRANsient and AC Analysis; (12)Pin to Pin Compatible with NCP1200.
Diagrams

| Image | Part No | Mfg | Description | ![]() |
Pricing (USD) |
Quantity | ||||||||||||
|---|---|---|---|---|---|---|---|---|---|---|---|---|---|---|---|---|---|---|
![]() |
![]() NCP1203P60 |
![]() ON Semiconductor |
![]() Current Mode PWM Controllers 60KHz Current Mode |
![]() Data Sheet |
![]() Negotiable |
|
||||||||||||
![]() |
![]() NCP1203P60G |
![]() ON Semiconductor |
![]() Current Mode PWM Controllers 60KHz Current Mode SMPS PWM |
![]() Data Sheet |
![]()
|
|
||||||||||||
(China (Mainland))









