Product Summary
The MAX2463EAI is an Image-Reject Transceiver. The MAX2463EAI provides the lowest cost solution for cordless phones and ISM-band radios operating in the 900MHz band. The MAX2463EAI incorporates transmit and receive image-reject mixers to reduce filter cost. The MAX2463EAI operates with a +2.7V to +4.8V power supply, allowing direct connection to a three-cell battery stack. The MAX2463EAI includes an on-chip local oscillator (LO), requiring only an external varactor-tuned LC tank for operation. The integrated divide-by-64/65 dual-modulus prescaler can also be set to a direct mode, in which it acts as an LO buffer amplifier.
Parametrics
MAX2463EAI absolute maximum ratings: (1)VCC to GND: -0.3V to +5.5V; (2)TXIN Input Power (330Ω system): -8dBm; (3)Voltage on TXOUT: -0.3V to (VCC + 1.0V); (4)Voltage on TXGAIN, LNAGAIN, TXON, RXON, VCOON, DIV1, MOD : -0.3V to (VCC + 0.3V); (5)RXIN Input Power: 10dBm; (6)TANK, TANK Input Power : 2dBm; (7)Continuous Power Dissipation (TA = +70℃)SSOP (derate 9.50mW/℃ above +70℃): 762mW; (8)Operating Temperature Range : -40℃ to +85℃; (9)Junction Temperature: +150℃; (10)Storage Temperature Range : -65℃ to +165℃; (11)Lead Temperature (soldering, 10s): +300℃.
Features
MAX2463EAI features: (1)Receive/Transmit Mixers with 35dB Image Rejection; (2)Adjustable-Gain LNA; (3)Up to +2dBm Combined Receiver Input IP3; (4)4dB Combined Receiver Noise Figure; (5)>35dB of Transmit Power Control Range; (6)PA Predriver Provides up to +2dBm; (7)Low Current Consumption: 23mA Receive :26mA Transmit , 9.5mA Oscillator; (8)0.5μA Shutdown Mode; (9)Operates from Single +2.7V to +4.8V Supply.
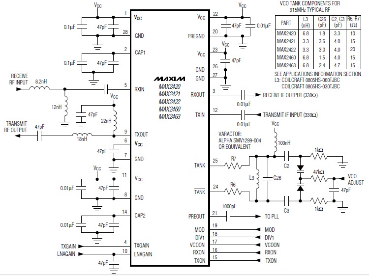
Diagrams

| Image | Part No | Mfg | Description | ![]() |
Pricing (USD) |
Quantity | ||||
|---|---|---|---|---|---|---|---|---|---|---|
![]() |
![]() MAX2463EAI |
![]() Maxim Integrated Products |
![]() RF Transceiver |
![]() Data Sheet |
![]() Negotiable |
|
||||
![]() |
![]() MAX2463EAI+ |
![]() Maxim Integrated Products |
![]() RF Transceiver Integrated Circuits (ICs) |
![]() Data Sheet |
![]() Negotiable |
|
||||
![]() |
![]() MAX2463EAI-T |
![]() Maxim Integrated Products |
![]() RF Transceiver |
![]() Data Sheet |
![]() Negotiable |
|
||||
![]() |
![]() MAX2463EAI+T |
![]() Maxim Integrated Products |
![]() RF Transceiver Integrated Circuits (ICs) |
![]() Data Sheet |
![]() Negotiable |
|
||||
(China (Mainland))









