Product Summary
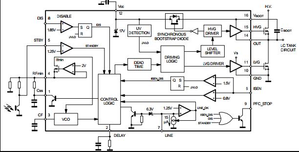
The L6599D is a double-ended controller specific for the resonant half-bridge topology. It provides 50% complementary duty cycle: the high-side switch and the low-side switch are driven ON 180° out-of-phase for exactly the same time. The L6599D enables the designer to set the operating frequency range of the converter by means of an externally programmable oscillator. The L6599D can be forced to enter a controlled burst-mode operation at light load, so as to keep converter of the L6599D input consumption to a minimum. Applications of the L6599D include LCD & PDP TV, Desktop PC, entry-level server, Telecom SMPS and AC-DC adapter, open frame SMPS/
Parametrics
L6599D absolute maximum ratings: (1)Floating supply voltage: 1 to 618 V ; (2)Floating ground voltage: 3 to VBOOT -18 V ; (3)Floating ground max. slew rate: 50 V/ns; (4)IC Supply voltage (ICC ≤ 25 mA): Self-limited; (5)Maximum voltage (pin open): -0.3 to VCC V ; (6)Maximum sink current (pin low): Self-limited; (7)Maximum pin voltage (Ipin ≤1mA): Self-limited; (8)Maximum source current: 2 mA ; (9)Analog inputs & outputs: -0.3 to 5 V.
Features
L6599D features: (1)50% duty cycle, variable frequency control of resonant half-bridge; (2)High-accuracy oscillator; (3)Up to 500kHz operating frequency; (4)Two-level OCP: frequency-shift and latched shutdown ; (5)Interface with PFC controller; (6)Latched disable input ; (7)Burst-mode operation at light load; (8)Input for power-ON/OFF sequencing or brownout protection; (9)Non-linear soft-start for monotonic output voltage rise; (10)600V-rail compatible high-side gate driver with integrated bootstrap diode and high dV/dt immunity; (11)-300/800mA high-side and low-side gate drivers with UVLO pull-down; (12)DIP-16, SO-16N packages.
Diagrams

| Image | Part No | Mfg | Description | ![]() |
Pricing (USD) |
Quantity | ||||
|---|---|---|---|---|---|---|---|---|---|---|
![]() |
![]() L6599DTR |
![]() STMicroelectronics |
![]() Soft Switching PWM Controllers Hi Vltg resonant Controller |
![]() Data Sheet |
![]() Negotiable |
|
||||
![]() |
![]() L6599D |
![]() STMicroelectronics |
![]() Soft Switching PWM Controllers Hi Vltg resonant Controller |
![]() Data Sheet |
![]() Negotiable |
|
||||
(China (Mainland))









