Product Summary
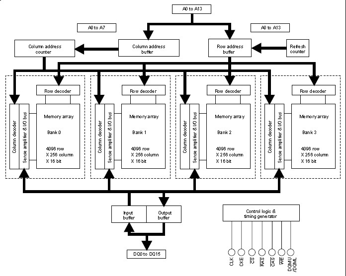
The HM5264165TT10 is a 64-Mbit SDRAM organized as 1048576-word 16-bit 4 bank. All inputs and outputs of the HM5264165TT10 are referred to the rising edge of the clock input. It is packaged in standard 54-pin plastic TSOP II.
Parametrics
HM5264165TT10 absolute maximum ratings: (1)Voltage on any pin relative to VSS VT: –0.5 to VCC + 0.5V; (2)Supply voltage relative to VSS VCC: –0.5 to +4.6 V; (3)Short circuit output current Iout: 50 mA; (4)Power dissipation PT: 1.0 W; (5)Operating temperature Topr: 0 to +70 °C; (6)Storage temperature Tstg: –55 to +125 °C.
Features
HM5264165TT10 features: (1)3.3 V power supply; (2)Clock frequency: 133 MHz/100 MHz (max); (3)LVTTL interface; (4)Single pulsed RAS; (5)4 banks can operate simultaneously and independently; (6)Burst read/write operation and burst read/single write operation capability; (7)Programmable burst length: 1/2/4/8/full page; (8)2 variations of burst sequence: Sequential (BL = 1/2/4/8/full page); Interleave (BL = 1/2/4/8).
Diagrams

(China (Mainland))






