Product Summary
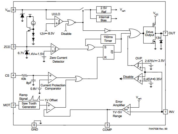
The FAN7530 is an active power factor correction (PFC) controller for the boost PFC applications that operates in critical conduction mode (CRM). It uses the voltage mode PWM that compares an internal ramp signal with the error amplifier output to generate MOSFET turn-off signal. Because the voltage mode CRM PFC controller does not need the rectified AC line voltage information, it can save the power loss of the input voltage sensing network necessary for the current mode CRM PFC controller.The applications of the FAN7530 are Adapter, Ballast, LCD TV, CRT TV, SMPS.
Parametrics
FAN7530 absolute maximum ratings: (1)Peak Drive Output Current: +500/-800mA; (2)Driver Output Clamping Diodes VO>VCC or VO<-0.3V: ±10mA; (3)Idet Detector Clamping Diodes: ±10mA; (4)Error Amplifier, MOT, CS Input Voltages -0.3 to 6V; (5)Operating Junction Temperature: 150℃; (6)Operating Temperature Range: -40 to 125℃; (7)Storage Temperature Range: -65 to 150℃; (8)ESD Capability, Human Body Model: 2.0kV; (9)ESD Capability, Machine Model: 300V; (10)ESD Capability, Charged Device Model: 500V.
Features
FAN7530 features: (1)Low Total Harmonic Distortion (THD); (2)Precise Adjustable Output Over-Voltage Protection; (3)Open-Feedback Protection and Disable Function; (4)Zero Current Detector; (5)150μs Internal Start-up Timer ; (6)MOSFET Over-Current Protection; (7)Under-Voltage Lockout with 3.5V Hysteresis; (8)Low Start-up (40μA) and Operating Current (1.5mA); (9)Totem Pole Output with High State Clamp; (10)+500/-800mA Peak Gate Drive Current; (11)8-pin DIP or 8-pin SOP.
Diagrams

| Image | Part No | Mfg | Description | ![]() |
Pricing (USD) |
Quantity | ||||||||||||
|---|---|---|---|---|---|---|---|---|---|---|---|---|---|---|---|---|---|---|
![]() |
![]() FAN7530 |
![]() Other |
![]() |
![]() Data Sheet |
![]() Negotiable |
|
||||||||||||
![]() |
![]() FAN7530M |
![]() Fairchild Semiconductor |
![]() Power Factor Correction ICs Critical Conduction Mode PFC Controller |
![]() Data Sheet |
![]() Negotiable |
|
||||||||||||
![]() |
![]() FAN7530N |
![]() Fairchild Semiconductor |
![]() Power Factor Correction ICs Critical Conduction Mode PFC Controller |
![]() Data Sheet |
![]()
|
|
||||||||||||
![]() |
![]() FAN7530MX |
![]() Fairchild Semiconductor |
![]() Power Factor Correction ICs Critical Conduction Mode PFC Controller |
![]() Data Sheet |
![]()
|
|
||||||||||||
(China (Mainland))










