Product Summary
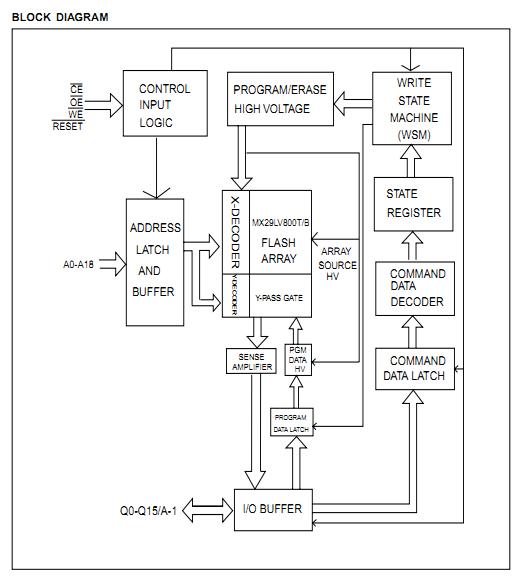
The 29LV800CTTC-70G is an 8-mega bit flash memory organized as 1M bytes of 8 bits or 512K words of 16 bits. The 29LV800CTTC-70G offers the most cost-effective and reliable read/write non-volatile random access memory. The 29LV800CTTC-70G is packaged in 44-pin SOP, 48-pin TSOP, and 48-ball CSP. It is designed to be reprogrammed and erased in system or in standard EPROM programmers. The standard 29LV800CTTC-70G offers access time as fast as 70ns, allowing operation of high-speed microprocessors without wait states. To eliminate bus contention, the 29LV800CTTC-70G has separate chip enable (CE) and output enable (OE) controls.
Parametrics
29LV800CTTC-70G absolute maximum ratings: (1)Storage temperature plastic packages: -65 to +150℃; (2)Ambient temperature with power applied: -65 to +125℃; (3)Voltage with respect to ground, VCC: -0.5 V to +4.0 V; (4)A9, OE, and RESET: -0.5 V to +12.5 V; (5)All other pins: -0.5 V to VCC +0.5 V; (6)Output short circuit current: 200 mA.
Features
29LV800CTTC-70G features: (1)Extended single - supply voltage range 2.7V to 3.6V; (2)1,048,576 x 8/524,288 x 16 switchable; (3)Single power supply operation: 3.0V only operation for read, erase and program operation; (4)Fast access time: 70/90ns; (5)Low power consumption: 20mA maximum active current; 0.2uA typical standby current; (6)Command register architecture: Byte/word Programming (9us/11us typical); Sector Erase (Sector structure 16K-Bytex1,8K-Bytex2, 32K-Bytex1, and 64K-Byte x15); (7)Auto Erase (chip & sector) and Auto Program: Automatically erase any combination of sectors with Erase Suspend capability.; (8)Automatically program and verify data at specified address; (9)Erase suspend/Erase Resume: Suspends sector erase operation to read data from, or program data to, any sector that is not being erased, then resumes the erase.
Diagrams

(China (Mainland))






